孟宪丽教授团队在Journal of Ethnopharmacology期刊发表藏药小檗皮改善 糖尿病视网膜疾病新机制的研究成果
近日,我校中医药创新研究院、药学院/现代中药产业学院、西南特色中药资源国家重点实验室孟宪丽教授团队在国际知名期刊《Journal of Ethnopharmacology》(中科院分区2区)发表题为Berberis dictyophylla F. inhibits angiogenesis and apoptosis of diabetic retinopathy via suppressing HIF-1α/VEGF/DLL-4/Notch-1 pathway的论文,揭示了藏药小檗皮通过抑制视网膜血管增生和视网膜细胞凋亡,改善糖尿病视网膜疾病(DR)微血管损伤的机制,这为藏药小檗皮治疗DR提供了药理学依据。艾小鹏博士为第一作者,孟宪丽教授和王小博助理研究员为通讯作者,西南特色中药资源国家重点实验室为第一单位。
糖尿病视网膜疾病(Diabetic retinopathy, DR)是由糖尿病引起的一种眼部疾病,是以视网膜组织微血管异常增生为主要特点的疾病。大量证据表明,视网膜组织中多种因素参与了DR的发病机制,特别是在高糖环境中所导致缺氧引起的血管内皮生长因子(VEGF)明显增加,促使视网膜微血管异常增生。此外,在高糖环境下,视网膜细胞凋亡也与DR密切相关。藏医药理论认为糖尿病及DR等系列并发症均属于藏医学的“京尼萨库病”(汉译:尿频症)的范畴,“京尼”意为尿频,“萨库”意为消耗体能的混浊之液,即小便频繁、尿液混浊、消耗体能是该病的本质特征。藏药小檗皮具有清赤巴热、解毒的功效,收载于《部颁标准·藏药分册》1995年版附录,为藏医治疗“赤巴病”、“京尼萨库病”的临床要药。《临床札记·札记精粹》记载其:“清赤巴、解毒。主治:眼科炎症、沙眼、视力模糊等眼部疾病。”。藏医临床常用含小檗皮的经典名方有四味姜黄汤、十五味赛尔斗丸等。团队前期发现四味姜黄汤对STZ诱导的糖尿病肾病大鼠肾损伤有保护作用,能有效拮抗VEGF和TGF-β1的活性,对抗肾小球基底膜增厚,可不同程度地改善肾脏指数、血糖等肾功能参数的异常;同时发现小檗皮能明显降低糖尿病大鼠的血糖水平,改善眼部炎症。然而,小檗皮对DR的保护作用是否通过抑制视网膜微血管的异常增生和细胞凋亡来改善DR尚不清楚。
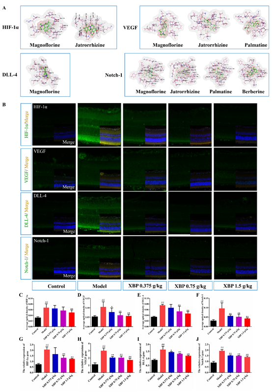
在本项研究中,我们首次发现小檗皮能增加db/db小鼠的血糖耐受和胰岛素敏感度,改善视网膜厚度、微血管增生和视网膜超微结构损伤。此外,我们采用分子对接技术发现小檗皮的主要成分木兰花碱、药根碱、巴马汀和小檗碱与血管和凋亡相关蛋白存在密切的联系。进一步的研究表明,小檗皮可以通过抑制HIF-1α/VEGF/DLL-4/Notch-1信号通路和凋亡来减轻DR损伤。此研究从“藏医理论-临床应用-作用机制”的关联性入手,对揭示藏药小檗皮如何缓解DR具有重要意义。
图1 小檗皮改善DR小鼠视网膜组织损伤和微血管增生

图2 小檗皮改善DR小鼠视网膜组织厚度
图3 小檗皮改善DR小鼠视网膜组织的超微结构

图4 小檗皮改善DR血管增生的分子机制

图5 小檗皮对DR小鼠视网膜细胞凋亡蛋白的影响
该成果得到国家自然基金项目(82004058)、国家重点研发计划(2017YFC1703904)等项目的支持。
全文链接:
https://www.sciencedirect.com/science/article/pii/S0378874122004925
供稿:西南特色中药资源国家重点实验室、中医药创新研究院孟宪丽教授课题组。
